Nimble v36.4
Releasedato:
Raskere og riktigere autorisering av tilgang til pasienter
Tidligere har Nimble autorisert klinikers tilgang til alle relevante pasienter med DIPS før visning av pasientlister, skjemalister og samtalelister. Dette har vært en tidkrevende operasjon som i noen tilfeller har tatt titals sekunder. I versjon 36.4 så har vi forenklet denne autoriseringen slik at Nimble ikke lenger autoriserer klinikers tilgang til pasienten med DIPS før visning av lister, men heller kun sjekker at kliniker i følge DIPS har tilgang til organisasjonsenheten som pasienten er under hjemmeoppfølging ved eller innlagt ved. Dersom dette kriteriet ikke er oppfulgt vil pasient-, skjema- eller samtale-kortet vise teksten “Ingen tilgang til pasient”.
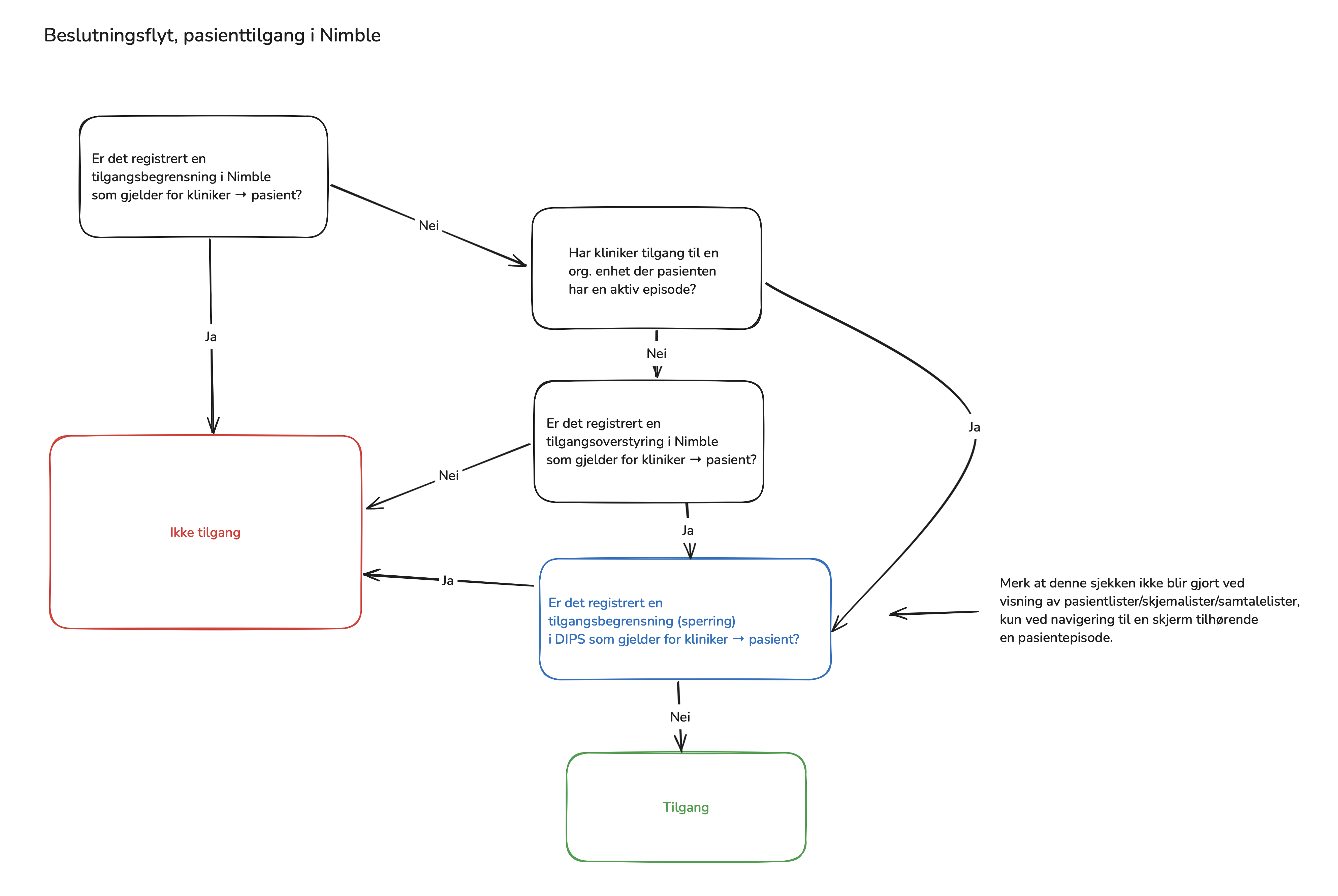
Ved navigering til detaljerte pasientdata så vil Nimble autorisere klinikers tilgang til pasienten med DIPS, men også her er det en liten endring: der Nimble tidligere fulgte DIPS’ autorisering 1-til-1, så vil Nimble nå benytte følgende beslutningssflyt:

Se her for mer informasjon om autorisering: https://hjelp.diffia.no/no/nimble/jeg-far-ikke-tilgang-til-en-pasient-i-nimble-clini
Mulighet til å registrere tilgangsoverstyring i Nimble
Dersom kliniker ikke har DIPS-tilgang til organisasjonsenheten som en pasient er under hjemmeoppfølging hos, så vil kliniker heller ikke ha tilgang til pasienten i Nimble. I tilfeller der kliniker likevel trenger tilgang til pasienten kan vedkommende nå tilordne seg selv tilgang til pasienten i Nimble ved å registrere en såkalt tilgangsoverstyring:
Steg 1: Klikk på “Overstyr autorisering og gi meg tilgang”

Steg 2: Oppgi et formål med tilgangen og trykk “Overstyr autorisering og gi meg tilgang”
